- 註冊時間
- 2025-2-12
- 最後登錄
- 2026-1-17
- 主題
- 查看
- 積分
- 801
- 閱讀權限
- 100
- 文章
- 381
- 相冊
- 1
- 日誌
- 0
  
狀態︰
離線
|
使用行動電源真的不能掉以輕心,又傳出一起自燃意外!近日有網友在Threads發文分享驚險經歷,家中行動電源在清晨充電時突然起火,全家嚇壞,而讓他震驚的是,出事的竟然是台灣品牌行動電源。
台灣品牌GUXON行動電源傳出自燃起火意外。
原PO還原事發經過,孩子當日使用Type-C線連接行動電源與電動桌插座進行充電,早上7點多突然聽到一聲爆炸聲,接著行動電源瞬間自燃,火勢相當猛烈,家中很快被白煙籠罩,所幸最終成功撲滅火勢,未釀成更大災情。他心有餘悸地說:「如果晚個2分鐘發現,全家可能陷入火海。」
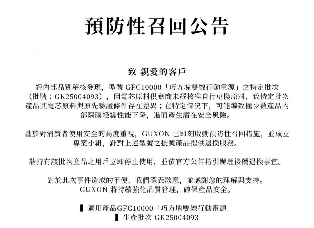
出事的行動電源為台灣品牌「GUXON古尚」,業者也出面說明,並進行預防性召回,同時呼籲所有用戶立刻停用。
根據GUXON官方公告指出,經內部品質稽核發現,型號GFC10000「巧方塊雙線行動電源」的特定批次(批號:GK25004093),因電芯原料供應商未經核准自行更換原料,導致特定批次產品的電芯原料與原先驗證條件存在差異,在特定情況下,可能使極少數產品內部隔膜絕緣性能下降,進而產生潛在安全風險,因此啟動「預防性召回措施」,並請持有該批次產品的消費者立即停止使用,以確保使用安全。
值得注意的是,事件曝光後,有消防員在苦主留言區提醒,若遇到鋰離子電池行動電源起火、出現熱失控情況,應立即以身邊的飲料或礦泉水大量澆灌,先行冷卻、壓制反應,再使用夾具將行動電源夾起,浸泡在水桶中,切勿浪費時間拿滅火器。
|
-
總評分: SOGO幣 + 10
查看全部評分
|